Many manufacturing companies still struggle with a significant misalignment between departments. When this lack of integration hits the gap between shop floor production and warehouse logistics, hidden costs begin to erode margins. Wasted time figuring out assembly steps, overproduction due to “lost” inventory, and assembly lines halted by component uncertainty are all too common in non-digitalized environments.
This isn’t due to a lack of will from the board or the operators. The root cause is a digital culture gap affecting both SMEs and large enterprises. In this landscape, Linergy stands out as a success story. As a leader in emergency lighting systems, they have successfully merged disparate departments into a single, integrated information ecosystem. This agility is crucial in a highly regulated sector where delays or errors don’t just mean waste, they mean potential compliance risks.
How did they do it? Anna Barisan, Team Manager at Stesi and expert in software engineering for supply chain flows, walks us through the process that guaranteed Linergy’s production efficiency. We will examine how Stesi’s MES (Manufacturing Execution System) and its integration with ERP and WMS fueled this digital transformation.


Context: Linergy and the Assembly to Order (ATO) Model


Linergy utilizes an Assembly to Order (ATO) production model. Components are acquired via Make to Stock (MTS) and held in inventory based on MRP (Material Requirements Planning) forecasts. However, final assembly is Make to Order (MTO), triggered only by customer purchase orders. “In simple terms,” Anna explains, “they produce as much as possible based on actual demand, staying true to Lean Manufacturing principles.”
Production takes place on dedicated work islands for each product family, where operators assemble, test and package the finished products. The ERP (Enterprise Resource Planning) system is based on Microsoft Dynamics NAV, which manages purchase orders, production plans, picking lists and final balances.
Misalignment Between Production and Warehouse
“When Linergy and Stesi first met in 2019,” Anna Barisan recalls, “the scenario was typical of a growing Italian medium-sized enterprise:
- a consolidated ERP.
- an automated warehouse that wasn’t integrated with software.
- production and logistics processes running in parallel silos.
- heavy reliance on paper-based workflows.”
The production plan generated by the ERP was sent to the work centers, but the data feedback (such as progress, quantities produced, testing results, etc.) was handled through paper reports. This led to delayed information, difficulty in tracking order status in real-time, and the impossibility of intervening promptly when issues arose.
As our Team Manager specifies, “Initially, there was no traceability for critical components. Lamps were assembled using high-value and high-risk parts (electronic boards with serial numbers, batch-tracked batteries, firmware versions, etc.). Moreover, before the project, this information was not systematically collected at the work cell.” This meant that in the event of a customer defect, tracing the specific board or battery mounted on a particular lamp was a long, uncertain, and often impossible task.
“As for the Ferretto automated warehouse, it operated substantially independent of production. Consequently, refill requests to the work cells were manual, often arrived late, and were not integrated with the order scheduling,” explains Anna Barisan. This methodology could cause production downtime due to material shortages, excessive safety stocks, and non-optimized picking routes.
Finally, shipments were managed without a guiding system to supervise and coordinate them, especially during the picking and packing phases. This could lead to errors such as wrong items, incorrect quantities, a lack of inventory management logic, and inadequate labeling for international customers using their own coding. “Even reverse logistics management (returns and disputes) was a recurring source of cost and dissatisfaction,” Anna states.
MES Manufacturing Execution System: Integration with ERP and WMS
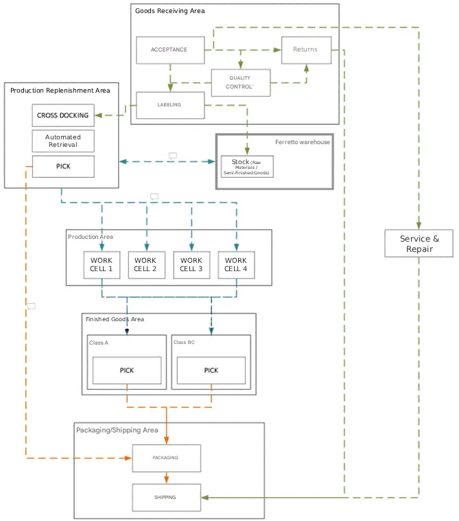
The solution designed for an Electronics sector company like Linergy is an integrated logistics-production model built around Stesi’s Manufacturing Execution System (silwaMES). Thanks to its interconnection with the corporate ERP and Stesi’s WMS, it connects all company subsystems into a single platform: goods receipt, automated warehouse, assembly cells, quality control, packing, and shipping.
Through an intuitive interface, personnel can manage assembly/mounting phases (with precise indications of the item, Bill of Materials, ordered quantity, and location of individual components) and product testing (with automatic logic based on product category, distinguishing between products subject to testing and those exempt).
Workstation Assembly Diagrams
“The guiding principle,” Anna continues, “is that every operator at the work cell, in the warehouse, or in shipping receives simple and intuitive instructions within their software interface. They are told exactly what to do without having to interpret documents or perform consultations.” In this sense, staff gain extreme operational autonomy, and the onboarding time for new hires is significantly shortened.
The implemented logistics model is structured into four main subsystems:
- Receiving/Inbound: receipt of goods from suppliers with DDT (Delivery Note) management, potential cross-docking, LU (Load Unit) labeling, and the ability to feed work cells directly in case of urgency.
- Automated Warehouse: Ferretto warehouse (miniload for components and Class B/C finished products).
- Assembly: the heart of the model, consisting of dedicated work cells by product family and workbenches, each with a mapped local warehouse, gravity racking, and bin areas.
- Packing and Shipping: shipping preparation area with guided picking, creation of multi-reference SUs (Shipping Units), and document integration with the NAV ERP.
“Stesi’s software interfaces with the automated warehouse server through a bidirectional data exchange protocol,” explains Anna Barisan. “Each pallet/crate is uniquely identified by a LU (Load Unit) code (or SSCC according to the GS1 standard), readable both as text and DataMatrix. This allows the system to always know the location of every material and automatically manage storage, retrieval, refill, and stock inquiry operations.”
Within the MES, and on the panels present at the work cells, operators use an operational mask that clearly shows what to produce and how to do it. On the panel, staff can view:
- the active production order and the phases to be executed (assembly and testing);
- specific assembly instructions for each product (printable at startup);
- exact locations of the components to be picked, visible directly in the mask;
- clear and specific error messages (e.g., “serial already produced,” “missing component,” “test failed,” “control unit unreachable”);
- automatic block of the assembly declaration in case of missing components.
In the image below, you can see the production planning panel, where each production order (PO) shows the relevant production island, date and item code. Through this panel, operators can view the sequence of all orders scheduled by our panel or by the ERP that can be produced. This type of interface also allows accurate tracking of the production times used for each individual assembly.


Serial / Batch Traceability
The true added value of the project is the creation of a product “knowledge archive” which allows Linergy to precisely manage both serial number / batch traceability. For every lamp produced, Linergy can know exactly:
- the serial number of the electronic board: detectable via barcode or DataMatrix reading, which the system checks automatically to avoid duplication or incorrect use;
- where and when the testing occurred, indicating the work center, date, and time of verification;
- the presence of any reworks, maintaining a complete history: the batch, ID, and serial number of the initial component are linked to the final product, and every failed test or manual intervention is recorded by the system.
And for Make-to-Order (MTO) products? “In the case of custom items like wireless lamps or centralized systems,” Anna explains, “labels carry the serial number in DataMatrix format. The operator scans them one by one, and the software verifies that each product is associated with the correct order, leaving no room for error.”
Guided Picking


- which packaging to use (e.g., CARILE05 for 12 lamps);
- how many parcels to prepare to complete the order.
Order lines for the same item are automatically consolidated and managed according to FIFO (First In, First Out) logic based on the shipping date. This prevents duplicate picks and reduces preparation times. In case of error, a closed shipment can be reopened for correction without manual system overrides. Labels (for Load Units, Production Units, Shipping Units) contain all necessary information (barcodes, customer data, weight, volume, and packaging type), ensuring full traceability. Finally, testing labels can be printed at the work cells: upon passing the tests, the finished product’s serial number is automatically generated.
Benefits of MES, ERP, and WMS Integration
The integration of factory systems and management systems has allowed Linergy to achieve concrete benefits across the entire operational chain (from manufacturing to warehousing).
Logistical resources (space, vehicles and personnel) are used more efficiently, reducing waste and unnecessary handling. ‘This also means better working conditions for production and warehouse operators, who can rely on clear instructions and constantly updated information.’ explains Anna. From a production point of view, the company has seen an increase in efficiency thanks to:
- a reduction in operational errors,
- shorter handling times,
- more orderly and continuous material flows,
- better allocation of production orders, with more balanced line saturation.


The MES system integrates with existing logistics subsystems, such as the Ferretto automated warehouse and the Microsoft Dynamics NAV ERP, maintaining and enhancing all functionalities. This made the project fully eligible for Industry 4.0 requirements and maximized the physical space available in the warehouse.
Stesi’s MES (Manufacturing Exeecution System) interface for the assembly line features a clean, functional design. It is engineered not just for accurate data collection of production lead times, but primarily to streamline the daily tasks of shop-floor personnel. All essential data is centralized on a single screen to ensure:
- instant Identification: the production order (PO) and finished product code are clearly displayed at the top of the interface;
- real-time time monitoring: dedicated timers track production cycles, setup times, and machine downtime, metrics that are critical for calculating OEE (Overall Equipment Effectiveness) and identifying bottlenecks;
- color-coded control panel, with intuitive dashboard with color-coded buttons allows operators to manage various activities with a single touch: activate setup or pause/resume production (green), signal a technical fault or breakdown (red), request a material refill for the workstation (blue), access digital work instructions (yellow).
The digitalization journey between Stesi and Linergy began in 2019. Within just a few months, the core MES and WMS functions were fully operational. Since then, Stesi has stood by Linergy through every stage of its growth. The software has evolved alongside the company, adapting to organizational changes (such as facility transfers, warehouse expansions, and the launch of new production lines) while continuously refining processes and features.
Change is far less daunting when you have the right partner. Are you evaluating a software solution for your production management? Let’s start this journey together. We will guide you through the challenges of digital transformation with a pragmatic approach, a proven methodology, and an unwavering commitment to your strategic goals.
FAQ
What is an MES in manufacturing?
In industrial computing, an MES (Manufacturing Execution System) is a software designed to optimize a company’s production cycle. It acts as a bridge between the management system (ERP) and the shop floor machinery (PLC/SCADA). An MES enables companies to: schedule production orders, monitor work progress and machine performance (OEE), ensure full material and batch traceability, and reduce waste and downtime. In short, MES software transforms a traditional factory into a Smart Factory by digitalizing information flows and maximizing operational efficiency.
How does MES software work?
The MES (Manufacturing Execution System) acts as a real-time link between the ERP and the shop floor, monitoring and controlling the entire production process as it happens. It collects data from machines, sensors, and personnel to optimize efficiency, track batches, minimize idle time, and significantly reduce machine breakdowns through proactive monitoring.
MES vs. ERP: are they interchangeable?
No, MES and ERP are not interchangeable, they are complementary. The ERP (Enterprise Resource Planning) handles high-level administrative and planning processes (orders, procurement, master production scheduling, and accounting). In contrast, the MES governs what happens on the factory floor in real-time (work-in-progress tracking, component traceability, quality testing, and operator management). For a truly digitalized factory, these two systems must be seamlessly integrated.
Does the MES handle oversized or non-standard products?
Yes. Stesi’s MES software is designed to manage non-standard product types and custom orders. The modular logic of production phases (e.g., assembly + testing) is applied flexibly to accommodate the unique production cycles of these specialized items, ensuring that even non-standard workflows benefit from full digital traceability.



